软件测试金融项目前期工作(项目介绍和业务流程)
一、项目介绍
1.1 专业术语
投资专业术语
债权人(投资人):出钱的企业或个人
借款人:需要钱的企业或个人
投资(贷):出钱做某件事的过程(不一定能获取到利益)
投标(借):提交方案(乙方)
招标:发布需求(甲方)
中标:提交的方案被选中
流标:提交的方案没有被选中
债权转让:未完成的借款业务转让给他人(第三者)
案例:李四需要买辆车,准备找张三借5W,约定期满1年后连本带息1次性还款6W元。 1、债权人:张三是李四的债权人 ===> 投资人 2、借款人:李四 3、投资:张三给李四借钱的买车过程 4、投标:张三给李四给钱方案 ===> 分批次/一次性 5、债权转让:张三急用钱把借贷关系转让给王五(王五给张三5.5W) ===>(李四最后把本息还给王五)
本息专业术语
本金:借/贷原始的资金
利息:借款人给债权人最后给予的报酬(本金*利率)
利率:一定期限内利息和本金的比率,一般以年利率较常见
案例:张三借给李四5W,约定期满1年后连本带息1次性还款6W元。 本金:5W 利息:1W 利率:利息/本金=利率 ===> (20%)
还款专业术语
等额本息:将利息均摊,先息后本。相对于等额本金总还款额要多。每月固定还款额,适合收入不稳定人群。
等额本金:将本金均摊,每月固定本金,整体还款先高后低。相对于等额本息总还款额少。适合收入稳定人群。
提前还款:提前将剩余借款还完。
金融项目需求文档术语解释:
驳回:打回去重新修改,还可以再次提交
不通过:最终结果失败了,无法进行下去了,节点结束
撤标:这个活动取消不干了 【流标:撤标之后的结果】
满标待审(未过期,且投满):申请的借款在有效期内已经投满了,可以让平台管理员进行审批
部分复审(已过期,未投满):申请的借款在有效期内没有投满,到期后管理员将已借到的金额进行审批
提前复审(未过期,未投满):申请的借款在有效期内没有投满,未到期时用户申请管理员提前进行审批
延期:申请的借款标已经过了筹款期限未投满,此时可以申请管理员进行延期继续进行投资
金融项目测试计划与方案
1. 测试目标
本项目测试的主要目标是确保金融系统的功能完整性、性能稳定性、安全性及用户体验满足既定的业务需求和用户期望。具体目标包括:
验证所有功能模块是否按照设计规格说明书正确实现。
确保系统在各种负载下的性能表现符合性能需求。
验证系统的安全性,防止数据泄露、非法访问等安全问题。
检查用户界面的一致性和易用性,提升用户体验。
识别并记录所有缺陷,确保及时修复并验证修复效果。
2. 测试范围
功能测试:涵盖所有核心业务流程,包括但不限于账户管理、交易处理、资金转账、报告生成等。
性能测试:系统响应时间、吞吐量、并发用户数等关键性能指标。
安全测试:包括但不限于身份验证、授权机制、数据加密、防SQL注入、XSS攻击等。
兼容性测试:在不同浏览器、操作系统、设备上的表现。
用户体验测试:界面布局、交互逻辑、操作便捷性等。
3. 资源(时间、设备)
时间:总测试周期为6个月,分为以下阶段:
计划与准备阶段(1个月)
功能测试阶段(2个月)
性能测试与安全测试并行阶段(1.5个月)
兼容性测试与用户体验测试阶段(0.5个月)
回归测试与验收阶段(1个月)
设备:
服务器:2台(用于部署测试环境)
客户端设备:10台(包括不同操作系统和浏览器的PC、移动设备)
网络设备:模拟高并发场景的负载生成器
安全测试工具:如Burp Suite、Nessus等
4. 人员
测试经理(1人):负责整体测试计划的制定、进度监控与资源协调。
功能测试工程师(2人):负责编写并执行功能测试用例,记录并跟踪缺陷。
性能与安全测试工程师(1人):负责性能测试方案的制定与执行,以及安全漏洞的扫描与验证。
兼容性测试工程师(1人):负责跨平台、跨浏览器的兼容性测试。
5. 测试风险
需求变更频繁导致测试范围扩大,影响测试进度。
性能测试环境无法完全模拟生产环境,导致测试结果偏差。
安全漏洞发现较晚,修复成本高且可能影响上线时间。
用户反馈的UI/UX问题难以量化,可能导致反复迭代。
应对策略:
加强与产品团队的沟通,提前规划需求变更。
尽可能使用与生产环境相似的硬件配置和软件进行性能测试。
定期进行安全审计,早发现早修复。
建立用户反馈机制,快速响应并优先处理关键用户体验问题。
6. 测试策略
自动化测试为主,手动测试为辅:使用Selenium、JMeter等工具实现功能测试与性能测试的自动化。
基于风险的测试优先级排序:优先测试对业务影响最大的功能模块和性能场景。
迭代测试:与开发团队保持同步,每轮迭代后进行相应的回归测试。
持续集成/持续部署(CI/CD):集成自动化测试到CI/CD流程中,加速反馈循环。
7. 测试环境
开发环境:用于开发人员日常编码与初步调试。
测试环境:与生产环境高度一致的模拟环境,用于执行所有类型的测试。
预生产环境:在测试环境验证通过后,进行最终的集成测试与验证,确保系统稳定性。
8. 测试准入准出标准
准入标准:
需求文档、设计文档、测试用例已评审通过。
测试环境搭建完成,与生产环境配置一致。
测试团队已充分理解业务需求,测试计划与方案已制定并审批。
准出标准:
所有测试用例执行完毕,关键用例通过率达到98%以上。
性能测试结果满足性能指标要求,无明显性能瓶颈。
安全测试未发现高风险漏洞,所有已知安全问题已修复。
用户体验测试反馈良好,关键路径无明显操作障碍。
所有缺陷已记录并跟踪,高优先级缺陷已修复并验证。用户体验测试工程师(1人):负责用户体验的评估与反馈收集。
1.2 项目介绍
背景:理财相关系统贴近日常生活,且是银行、金融项目类型的首选
项目是做什么?
黑马安享理财项目,是一个p2p(个人对个人基于金融机构监管)金融借贷平台 注意:P2P在2020年11月开始全部清退了,20年后简历项目就别出现P2P。
项目的角色用户?
前台:借款人、投资人 后台:管理员
项目子系统?
包含:核心功能模块
梳理思路:根据不同的用户结合UI原型及需求说明书,找出使用频率最高的功能模块
web客户端:借款人和投资人使用
APP客户端:暂不支持
web后端:管理人员使用
技术架构?
建议:如果简历中不清楚可以不写,如果非要写,可以写Java相关技术实现
前端语言:web:HTML+CSS+JS 微信小程序:WXML+WXSS+JS
前端框架:react,VUE,angular...
后端语言:Java、C/C++、nodejs、PHP、GO、Python...
后端框架:SpringSVC、Spring Boot、Spring Cloud、Spring security、Redis、Memcached...
常见后端框架组合:
Spring +SpringMVC + Hibernate/ibatis
Spring+SpringMVC+Mybatis
Springboot+Mybatis
Springboot+dubbo、springcloud

核心业务流程🏴
本阶段测试:基于以下流程进行实施【用户使用频率最高最频繁的核心功能的组合场景】
借款子流程
投资子流程
还款子流程
1.3 核心流程操作🏴
访问地址
1、前台:http://121.43.169.97:8081/
2、后台:http://121.43.169.97:8082/
用户名:admin
密码:HM_2023_test
发布借款标
1、注册登录
验证码:666666(先点击发送验证码,再输入验证码)
2、开通资金托管账号
身份证号必须正确且未使用(参考在线生成身份证号)
3、提交申请额度
提交(个人中心【借款账户】->借款管理->申请额度)
4、额度审批通过
审批(后台->借款管理->额度管理->额度申请审批)
5、提交借款单(信用标)
品质理财->个人借款->xx标->立即借款
6、借款单审批成功
审批(后台->借款管理->初审管理->初审标->审核)
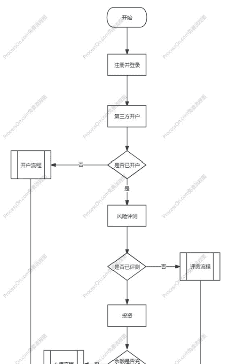
投资业务
1、注册登录
2、开通资金托管账号
3、风险评测成功
4、充值成功
(前台:个人中心【投资账户】->资金管理->充值)
手动充值不需要后台审核(后台:资金管理-> 充值管理 ->审核中【通过】)
5、投资操作成功(提示:投满)
6、满标审核成功
审核(借款管理->满标管理->满标待审->审核通过)
2.1 测试流程
适用场景:如果面试问如何进行功能测试时,可以按照该流程进行回答及具体实施
作用:确保测试工作有效有序能够按部就班进行下去
功能测试流程
1、需求评审 2、测试计划 3、编写用例 4、用例执行 5、缺陷管理 6、测试报告
额度申请流程
| 用例编号 | 用例标题 | 所属模块 | 优先级 | 预置条件 | 测试步骤 | 测试数据 | 预期结果 |
|---|---|---|---|---|---|---|---|
| account_001 | 额度申请审核通过(正向) | 额度申请审核 | P0 | 1. 借款人账号密码正确 2. 申请额度信息填写正确 3. 审核员账号密码正确 4. 借款人资质满足要求 | 1. 借款人登录系统 2. 填写并提交额度申请信息 3. 审核员登录系统 4. 审核员审核通过申请 | 借款人账号:user1/密码:pass123 申请额度:10000元 审核员账号:admin1/密码:admin123 | 1. 借款人个人中心显示”审核通过” 2. 审核员后台额度申请记录中存在该通过记录 |
| account_002 | 额度申请审核失败(借款人登录失败) | 额度申请审核 | P1 | 1. 借款人账号密码错误 2. 其他条件满足 | 1. 借款人输入错误密码登录 2. 尝试提交额度申请 | 借款人账号:user1/密码:wrongpass | 系统提示”账号或密码错误”,无法进入申请页面 |
| account_003 | 额度申请审核失败(申请提交失败) | 额度申请审核 | P1 | 1. 借款人账号密码正确 2. 申请额度信息填写不完整 | 1. 借款人登录系统 2. 提交缺少必填字段的额度申请 | 借款人账号:user1/密码:pass123 申请信息:缺少”收入证明” | 系统提示”请完善必填信息”,提交失败 |
| account_004 | 额度申请审核失败(审核员登录失败) | 额度申请审核 | P1 | 1. 借款人申请已提交 2. 审核员账号密码错误 | 1. 审核员输入错误密码登录 2. 尝试审核额度申请 | 审核员账号:admin1/密码:wrongpass | 系统提示”账号或密码错误”,无法访问审核页面 |
| account_005 | 额度申请审核失败(审核不通过) | 额度申请审核 | P1 | 1. 借款人申请已提交 2. 审核员账号密码正确 3. 借款人资质不满足要求 | 1. 审核员登录系统 2. 审核员选择”不通过”并填写原因 | 审核员账号:admin1/密码:admin123 不通过原因:”信用评分不足” | 1. 借款人个人中心显示”审核不通过”及原因 2. 审核员后台记录状态为”不通过” |
借款审核业务流程

| 用例编号 | 用例标题 | 所属模块 | 优先级 | 预置条件 | 测试步骤 | 测试数据 | 预期结果 |
|---|---|---|---|---|---|---|---|
| loan_001 | 借款审核业务通过(首次审核通过,所有条件满足) | 借款申请审核 | P0 | 1. 借款人账号密码正确 2. 开通资金托管的信息正确 3. 借款额度充足 4. 发布借款申请信息正确 5. 审核员账号密码正确 6. 借款人资质满足要求 | 1. 借款人登录系统 2. 开通资金托管 3. 发布借款申请 4. 审核员登录系统 5. 审核员进行借款审核 | 借款人账号:user1/密码:pass123 托管银行:中国银行 借款额度:50000元 申请信息:期限12个月,用途装修 审核员账号:admin1/密码:admin123 | 1. 借款人个人中心-我的借款显示”正在借款中” 2. 审核员后台-借款中管理显示该记录 |
| loan_002 | 借款审核业务通过(审核被驳回后重新提交审核通过,所有条件满足) | 借款申请审核 | P0 | 1. 借款人账号密码正确 2. 已开通资金托管 3. 借款额度充足 4. 首次申请被驳回 5. 审核员账号密码正确 6. 借款人资质满足要求 | 1. 借款人登录系统 2. 修改被驳回的申请信息并重新提交 3. 审核员登录系统 4. 审核员重新审核并通过 | 借款人账号:user1/密码:pass123 驳回原因:资料不全 修改后资料:补充收入证明 审核员账号:admin1/密码:admin123 | 1. 借款人个人中心-我的借款显示”正在借款中” 2. 审核员后台-借款中管理显示该记录 |
| loan_003 | 借款审核业务失败(借款人登录失败) | 借款申请审核 | P1 | 1. 借款人账号密码错误 2. 其他条件满足 | 1. 借款人输入错误密码登录 2. 尝试开通资金托管并发布申请 | 借款人账号:user1/密码:wrongpass | 系统提示”账号或密码错误”,无法继续操作 |
| loan_004 | 借款审核业务失败(借款人开通资金托管失败) | 借款申请审核 | P1 | 1. 借款人账号密码正确 2. 资金托管信息错误(如银行卡号无效) | 1. 借款人登录系统 2. 填写错误的托管信息并提交 | 借款人账号:user1/密码:pass123 银行卡号:无效卡号(如123456) | 系统提示”资金托管信息错误”,无法发布申请 |
| loan_005 | 借款审核业务失败(借款人额度不充足) | 借款申请审核 | P1 | 1. 借款人账号密码正确 2. 已开通资金托管 3. 借款额度不足(如申请10万,但可用额度5万) | 1. 借款人登录系统 2. 发布超过额度的借款申请 | 借款人账号:user1/密码:pass123 可用额度:50000元 申请额度:100000元 | 系统提示”额度不足”,申请提交失败 |
| loan_006 | 借款审核业务失败(借款人发布借款申请失败) | 借款申请审核 | P1 | 1. 借款人账号密码正确 2. 已开通资金托管 3. 借款额度充足 4. 申请信息填写不完整(如缺少用途) | 1. 借款人登录系统 2. 提交缺少必填字段的借款申请 | 借款人账号:user1/密码:pass123 申请信息:缺少”借款用途” | 系统提示”请完善借款信息”,提交失败 |
| loan_007 | 借款审核业务失败(管理员登录失败) | 借款申请审核 | P1 | 1. 借款人申请已提交 2. 审核员账号密码错误 | 1. 审核员输入错误密码登录 2. 尝试审核借款申请 | 审核员账号:admin1/密码:wrongpass | 系统提示”账号或密码错误”,无法访问审核页面 |
| loan_008 | 借款审核业务失败(管理员审核不通过) | 借款申请审核 | P1 | 1. 借款人申请已提交 2. 审核员账号密码正确 3. 借款人资质不满足要求(如信用评分低) | 1. 审核员登录系统 2. 审核员选择”不通过”并填写原因 | 审核员账号:admin1/密码:admin123 不通过原因:”信用评分不足” | 1. 借款人个人中心-我的借款显示”审核不通过” 2. 审核员后台记录状态为”已驳回” |
第三方开户流程
| 用例编号 | 用例标题 | 所属模块 | 优先级 | 预置条件 | 测试步骤 | 测试数据 | 预期结果 |
|---|---|---|---|---|---|---|---|
| open_001 | 第三方开户业务通过(正常流程) | 开户业务 | P0 | 1. 开户人已注册且账号密码正确 2. 开户人姓名和身份证信息存在且有效 | 1. 使用账号密码登录系统 2. 输入姓名和身份证信息 3. 提交第三方开户申请 | 账号:testuser / 密码:pass123 姓名:张三 身份证号:110101199001011234 | 系统提示“第三方开户成功”,开户记录显示在后台管理系统中。 |
| open_002 | 第三方开户业务通过(身份证不存在时) | 开户业务 | P1 | 开户人已注册且账号密码正确,但身份证信息未在系统中登记 | 1. 使用账号密码登录系统 2. 输入未登记的姓名和身份证信息 3. 提交第三方开户申请 | 账号:testuser / 密码:pass123 姓名:李四 身份证号:11010119900202123X(假设未登记) | 系统仍能完成第三方开户流程,提示“开户成功,身份证信息由第三方校验”。 |
| open_003 | 第三方开户业务失败(开户人未登录) | 开户业务 | P1 | 开户人未注册或未登录系统 | 1. 直接访问第三方开户页面(未登录状态) 2. 尝试提交开户申请 | 无 | 系统提示“请先登录账号”,无法提交开户申请。 |
| open_004 | 第三方开户业务失败(开户人未注册) | 开户业务 | P1 | 开户人未注册账号 | 1. 使用未注册的账号尝试登录 2. 输入姓名和身份证信息并提交第三方开户申请 | 账号:unregistered / 密码:any | 系统提示“账号未注册,请先注册账号”,无法进行第三方开户。 |
| open_005 | 第三方开户业务失败(身份证信息为空) | 开户业务 | P1 | 开户人已登录,但未输入身份证信息 | 1. 登录系统 2. 姓名输入正确,身份证信息留空 3. 提交第三方开户申请 | 账号:testuser / 密码:pass123 姓名:张三 身份证号:空 | 系统提示“身份证信息不能为空”,开户申请提交失败。 |
| open_006 | 第三方开户业务失败(姓名与身份证不匹配) | 开户业务 | P1 | 开户人已登录,但姓名与身份证信息不匹配 | 1. 登录系统 2. 输入不匹配的姓名和身份证信息 3. 提交第三方开户申请 | 账号:testuser / 密码:pass123 姓名:张三 身份证号:11010119900303123X(假设不匹配) | 系统提示“姓名与身份证信息不匹配”,开户申请提交失败。 |
投资业务流程
| 用例编号 | 用例标题 | 所属模块 | 优先级 | 预置条件 | 测试步骤 | 测试数据 | 预期结果 |
|---|---|---|---|---|---|---|---|
| invest_001 | 投资业务流程通过(正常流程) | 投资业务 | P0 | 1. 用户已注册并登录 2. 用户已成功完成第三方开户 3. 用户账户余额充足 4. 风险评测已通过 | 1. 登录系统 2. 进入投资页面,选择投资产品 3. 输入投资金额并提交 4. 确认投资操作 | 用户名:testuser 密码:pass123 投资产品:某理财产品 投资金额:10000元 | 系统提示“投资成功”,投资记录显示在用户投资列表中,账户余额相应减少。 |
| invest_002 | 投资失败(未完成第三方开户) | 投资业务 | P1 | 1. 用户已注册并登录 2. 用户未完成第三方开户流程 | 1. 登录系统 2. 进入投资页面,尝试选择投资产品并提交 | 用户名:testuser 密码:pass123 | 系统提示“请先完成第三方开户流程”,无法进行投资操作。 |
| invest_003 | 投资失败(账户余额不足) | 投资业务 | P1 | 1. 用户已注册并登录 2. 用户已完成第三方开户 3. 账户余额小于投资金额 | 1. 登录系统 2. 进入投资页面,选择投资产品并输入超过余额的投资金额 3. 提交投资操作 | 用户名:testuser 密码:pass123 投资金额:20000元(账户余额仅10000元) | 系统提示“账户余额不足”,投资操作失败。 |
| invest_004 | 投资失败(未进行风险评测) | 投资业务 | P1 | 1. 用户已注册并登录 2. 用户已完成第三方开户 3. 用户未进行风险评测或评测未通过 | 1. 登录系统 2. 进入投资页面,尝试选择投资产品并提交 | 用户名:testuser 密码:pass123 | 系统提示“请先完成风险评测”,无法进行投资操作。 |
| invest_005 | 投资失败(投资金额无效) | 投资业务 | P1 | 1. 用户已注册并登录 2. 用户已完成第三方开户和风险评测 3. 账户余额充足 | 1. 登录系统 2. 进入投资页面,输入无效的投资金额(如负数、零或非数字字符) 3. 提交投资操作 | 用户名:testuser 密码:pass123 投资金额:-1000元 / 0元 / abc | 系统提示“投资金额无效”,投资操作失败。 |
| invest_006 | 投资流程中断后继续投资成功 | 投资业务 | P1 | 1. 用户已注册并登录 2. 用户已完成第三方开户和风险评测 3. 在投资过程中因网络问题中断 | 1. 登录系统 2. 进入投资页面,选择投资产品并输入金额 3. 模拟网络中断后恢复,重新提交投资操作 | 用户名:testuser 密码:pass123 投资金额:5000元 | 系统提示“投资成功”,投资记录正常显示,账户余额相应减少。 |






