三菱指令是PLC编程与应用中的核心参考资料,其重大性主要体目前以下几个方面:
– 规范编程基础:手册详细定义了各指令的格式、功能、操作对象及使用条件,是编程者正确理解和使用指令的前提,避免因指令误用导致程序逻辑错误。
– 提升编程效率:包含指令的典型应用案例和注意事项,能协助开发者快速找到解决问题的思路,减少试错成本,提高编程效率。
– 保障系统稳定性:明确了指令的限制条件(如数据范围、执行时序等),遵循手册规范可避免因指令使用不当引发的设备故障或系统异常。
– 适配不同场景:针对不同型号PLC(如FX系列、Q系列等)的指令差异进行说明,协助用户根据实际硬件选择合适指令,确保程序兼容性。
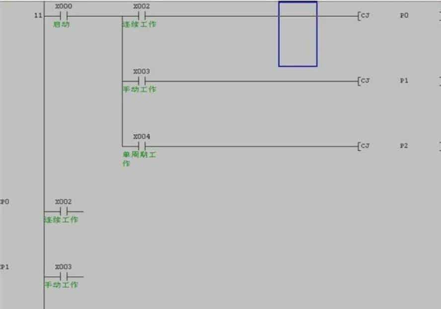
下面有三菱的所有指令全集,大家可以详细看下












条件跳转CJ

CJ指令举例1

CJ指令举例2


指令是辅助学习与进阶:对新手而言,手册是系统学习PLC指令体系的权威资料;对资深工程师,可通过手册深入理解复杂指令(如高级运算、通信指令)的底层逻辑,助力技术提升。
学习三菱PLC可以从理论到实践逐步推进,结合其特点给出以下提议,协助高效入门和提升:
1. 打好基础,明确学习路径
– 先学电工电子与控制逻辑:了解继电器控制电路、常开/常闭触点、自锁互锁等基础,这些是PLC编程的底层逻辑原型。
– 选择主流型号切入:三菱FX系列(如FX3U)性价比高、资料丰富,是新手首选;后期可进阶Q系列、L系列,了解大型PLC的模块化设计和网络功能。
2. 理论学习抓核心
– 熟悉硬件结构:搞懂输入(X)、输出(Y)、辅助继电器(M)、定时器(T)、计数器(C)等元件的作用,以及梯形图中“软元件”与实际设备的对应关系。
– 吃透基础指令:从LD、LDI、OUT、AND、OR等基本逻辑指令学起,再掌握SET、RST、定时器/计数器指令,确保能独立编写简单控制程序(如电机正反转、定时循环)。
– 理解编程规则:列如梯形图的“左母线开始、右母线结束”“触点可串并联、线圈只能并联”等,避免语法错误。
3. 多动手,仿真与实操结合
– 用软件练手:安装三菱GX Works2/GX Works3编程软件,配合内置的仿真功能(或使用FX-TRN-BEG等模拟软件),输入程序后观察逻辑是否按预期运行,列如模拟按钮按下时输出是否动作。
– 搭建简易实验台:买个二手FX3U PLC、几块输入按钮、输出指示灯或小型继电器,连接线路后下载程序调试,感受“编程→下载→运行”的完整流程,比纯仿真更有成就感。
– 复现经典案例:列如交通灯、传送带启停、物料计数等,先看案例程序,理解后自己重写,再尝试修改逻辑(如调整交通灯时长),锻炼解决问题的能力。






这份整理太实用了
收藏了,感谢分享